7省12市集中发布纾困政策,酒店企业将得到哪些优惠?
今年以来,我国新增本土确诊病例和无症状感染者增长快速,疫情多点散发,波及范围进一步扩大,防控形势严峻复杂。在此背景下,中国酒店业再次受到疫情的考验。
酒店业作为中国服务业的重要组成部分,也是城市旅游产业发展的关键产业,而疫情的爆发不仅损伤了酒店业的经营业绩,更对各省市地区的旅游服务业产生长远影响。为了缓解酒店业的压力,合理切实地为酒店产业纾困,自2月开始从国家部委到地方政府等相继推出了针对包括酒店业在内的服务业纾困政策,助力产业复苏。在此基础上,迈点整理了近20个省市地区的纾困政策,以供各酒店企业参考。
1、“国家队”引领,为服务业复苏保驾护航
国家发改委:对住宿企业适当提高贷款额度,政府可采购住宿服务项目
2月18日,国家发展改革委等14部门印发《关于促进服务业领域困难行业恢复发展的若干政策》。
其中针对住宿(含在旅游中)行业明确提出,要加强银企合作,引导金融机构对星级酒店等重点文化和旅游市场主体加大信贷投入,适当提高贷款额度;政府采购住宿、会议、餐饮等服务项目时,严格执行经费支出额度规定,不得以星级、 所有制等为门槛限制相关企业参与政府采购。
2022政府工作报告:对住宿企业倾斜各项帮扶政策
3月5日,《2022年政府工作报告》明确提到,餐饮、住宿、零售、旅游、客运等行业就业容量大、受疫情影响重,各项帮扶政策都要予以倾斜,支持这些行业企业挺得住、过难关、有奔头。
国资委:推动2022房租减免工作,助力服务业恢复发展
3月28日,国务院国有资产监督管理委员会办公厅发布《关于做好2022年服务业小微企业和个体工商户房租减免工作的通知》。
其中明确表示在服务业企业受到疫情影响经营困难时,各中央企业要切实减轻服务业小微企业和个体工商户的经营负担,细化措施,将切实减免政策落到实处。与此同时更要规范操作,健全完善监督检查方式。
文化和旅游部:支持饭店、民宿为企事业单位提供服务
3月30日,文化和旅游办公厅文化和旅游部办公厅发布《关于抓好促进旅游业恢复发展纾困扶持政策贯彻落实工作的通知》。其中表示要完善旅游企业承接机关企事业单位相关活动实施细则。
2、7大省紧跟其后,助力酒店企业纾困解难
为进一步帮助市场主体纾困解难,提振信心稳定预期,着力稳定经济运行,目前已有超过数十个省份推出相应纾困政策,解决行业发展困境。其中有近7个省份明确将酒店企业作为纾困对象。
广东省:支持多星级酒店企业参与政府采购
3月25日,广东省发布《广东省促进服务业领域困难行业恢复发展的若干措施》,其中明确提及政府采购住宿、会议、餐饮等服务项目时,严格执行经费支出额度规定,不得以星级、所有制等为门槛限制相关企业参与政府采购。(省财政厅牵头,省文化和旅游厅配合)
江苏省:安排2500万专项经费推动酒店、民宿等行业消费复苏和企业纾困
2月26日,江苏省政府印发了《关于进一步帮助市场主体纾困解难着力稳定经济增长的若干政策措施》,采取具有针对性的40条扶持政策,其中提及酒店企业的纾困政策重点在于暂免征税和2500万支持经费。

江西省:免受住宿业企业受疫情影响产生的欠费违约金
3月30日,江西省人民政府印发《关于有效应对疫情帮助中小企业纾困解难若干政策措施的通知》,其中针对酒店企业的措施包括减免酒店硬件使用费用和支持酒店企业参与政府采购。

湖北省:引导金融机构对相关星级酒店等市场主体加大信贷投入
3月29日,湖北省15个部门联合印发《湖北省促进服务业领域困难行业恢复发展若干措施》,提出45条减税降费等真金白银的帮扶对策。其中针对酒店企业的纾困政策包括为酒店企业加大信贷投入和支持酒店企业参与政府采购。

四川省:对星级酒店等旅游市场主体适当提高贷款额度
3月9日,四川省发展改革委等15个部门联合印发《四川省贯彻落实促进服务业领域困难行业恢复发展若干政策的实施方案》,助力服务业领域困难行业渡过难关、恢复发展。其中针对酒店企业的措施关键在于为酒店企业加大信贷额度和支持酒店企业参与政府采购。

内蒙古自治区:安排2000万资金,推动商贸餐饮住宿业恢复发展
2月20日,内蒙古自治区印发了《内蒙古自治区2022年坚持稳中求进推动产业高质量发展政策清单》,其中明确表示将安排2000万资金推动住宿业发展和鼓励酒店企业构建新型管理模式。

云南省:针对住宿、餐饮等项目复苏,发放2亿元文旅消费券
3月8日,云南省人民政府办公厅印发《关于精准做好疫情防控加快旅游业恢复发展若干政策措施的通知》,其中针对酒店企业明确表示要发放文旅消费券,并为酒店企业加大信贷投入。

3、超12个城市推动酒店企业纾困政策落地
在国家以及省级政府出台的纾困政策引领下,不少市级政府结合自身的城市特点以及具体困境,在保证纾困大政方针不变的基础上,均推出了适用于城市的服务业纾困政策,其中有近13个城市先后推出针对酒店业的纾困政策。
郑州市:酒店、民宿等产业评级奖励,最高50万
3月11日,郑州市文化广电和旅游局及郑州市财政局发布关于印发《郑州市建设文化旅游强市支持文化旅游融合发展实施细则(试行)》的通知。其中针对酒店企业的扶持政策包括对新评定的酒店企业及民宿给予现金奖励。

南京市:对受疫情严重影响的住宿企业免税贴息,并给予资金补助
近日,南京市出台《“同心抗疫 携企同行”助企纾困二十项举措》。其中针对住宿餐饮业的纾困政策关键在于免税和资金补助。

武汉市:对限额以上住宿、餐饮企业支出奖励,最高200万元
3月3日,武汉市商务局印发《2021年武汉市促进消费升级奖励资金实施细则》,激发消费潜力,促进消费升级,鼓励武汉商业餐饮企业常态化疫情防控。其中针对酒店企业的措施关键在于根据规定进行现金奖励。

上海市:引导电子商务等平台下调住宿企业服务费标准
3月29日,上海市发布《全力抗疫情助企业促发展的若干政策措施》,其中提及对酒店业的措施是引导电子商务、外卖等互联网平台进一步下调住宿等受疫情影响的生活服务企业的服务费标准。
重庆市:星级酒店缓缴城市基础设施配套费
3月1日,重庆市发展改革委、市财政局等15个部门联合印发《重庆市贯彻〈关于促进服务业领域困难行业恢复发展的若干政策〉的措施》,共提出52条政策措施和4条保障措施,为服务业领域困难行业提供助力。其中提及酒店企业的关键词在于金融支持和相关费用缓缴等。

深圳市:将符合条件等民宿等纳入疗养活动范围,支持承接企事业单位业务
3月25日,深圳市政府印发《深圳市关于应对新冠肺炎疫情进一步帮助市场主体纾困解难的若干措施》,共8部分30条,全力帮助企业纾困解难。其中针对酒店企业的关键词在于提供防疫补贴和支持酒店承接企事业单位业务。

苏州市:安排2500万元专项经费,支持文旅业消费复苏
3月5日,苏州市政府发布《关于进一步帮助市场主体纾困解难着力稳定经济增长的若干政策措施》,提出了46条政策措施,全力推动经济运行平稳有序。其中提及酒店企业的包括安排2500万元专享经费、将酒店民宿等纳入疗休养活动范围以一记支持汽车客运站的酒店化改造。

无锡市:兑现产业扶持资金110亿元,新增减税费超200亿元
3月25日,无锡市市政府印发《无锡市关于加大力度助企纾困推动经济稳定健康运行的若干政策措施》,从9个方面50条助企纾困政策预计将兑现产业扶持资金110亿元,新增减税降费超200亿元,最大力度帮助企业提振信心、减少损失、渡过难关。其中提及酒店企业的有关键词在于免税和金融支持。

常州市:鼓励旅游民宿开展促销活动
3月23日,常州市政府办公室印发《关于扶持帮助受本轮疫情影响较重企业及困难群众的若干政策》的通知。
其中提及酒店企业的有:市级安排不低于2000万元专项经费,用于支持文旅行业消费复苏、重点企业纾困和对A级景区、乡村旅游重点村提质扩容项目扶持。继续按80%比例暂退旅游服务质量保证金。鼓励和支持星级酒店、A级景区、旅游民宿、旅行社、文娱企业等开展各种促销活动,顺延景区年票有效使用期限。(责任单位:市文广旅局、市财政局)
连云港市:加大财政贴息支持,暂免征收房产税、城镇土地使用税
3月28日,连云港市解读《关于进一步帮助市场主体纾困解难 推动实体经济加快恢复 着力稳定经济增长的若干政策措施》,该措施共有9个部分50条具体条款,其中提及酒店企业的关键词在于加大财政贴息支持和免税。

烟台市:引导银行机构加大对住宿餐饮企业的信贷支持
3月23日,烟台市印发《关于纾困解难稳中求进的若干政策措施》,其中提及酒店企业的关键词在于免税和加大对企业融资成本的监测,为相关酒店企业提供减费让利服务。

杭州市:宾馆饭店华数数字电视基础服务费减半或全免
3月26日,杭州推出促进服务业领域困难行业恢复发展40条政策,其中针对酒店企业的政策包括对酒店企业内的华数数字电视服务费减免及为酒店企业加大信贷投入等。

4、酒店集团伸援手,减轻行业经营压力
行业更知行业苦,早在各地政府出台多项针对酒店企业纾困政策之前,中国不少酒店集团已经感知酒店业在疫情复苏下的经营困境,相应推出了多项优惠政策,与加盟业主共渡难关。
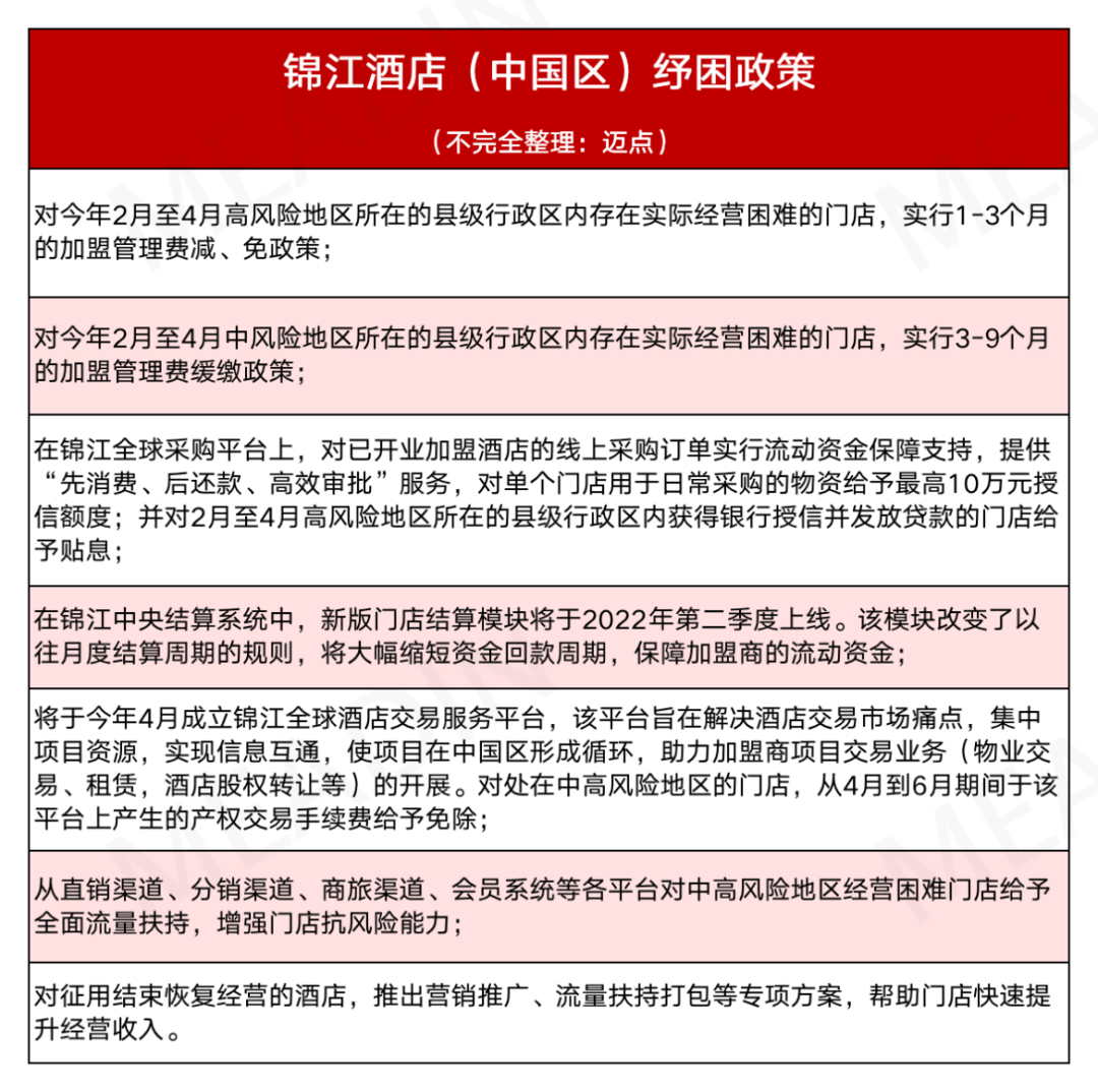
锦江酒店(中国区):
3月21日,锦江酒店(中国区)将针对旗下自有品牌,推出“减”“免”“缓”“助”多项扶持政策。其中推出有七条扶持政策。3月23日,锦江酒店(中国区)CEO常开创发出《致锦江酒店(中国区)加盟商伙伴的一封信》。其中表示不仅要为中高风险地区受疫情波及的门店的现金流“输血”,更要自救自强,坚定长期主义。以“助”为舟,谋定复苏之策,支撑加盟商做好现金流管理,实现可持续发展。

华住集团:
3月18日,华住集团推出了《2022年全国中高风险城市加盟店扶持政策》,与此同时,华住集团在全国范围内组织了28个专项防疫小组,分别针对不同区域开展工作。

首旅如家酒店集团:
3月22日,首旅如家向特许加盟酒店推出扶持政策,随后在4月1日,首旅如家向特许加盟酒店再推金融、保险扶持政策,包括财务资助的还款展期和酒店营业中断险。

亚朵集团:
3月28日,亚朵酒店发布公告,推出“同心抗疫,春山在望”抗疫升级政策,公告表示亚朵将以最大的诚意与在营和待签约的加盟业主携手共渡难关,推出高风险地区酒店、全国范围内政府征用酒店免收品牌使用费、品牌管理费;中风险地区酒店延收相关费用等一系列优惠政策。

东呈集团:
为支持酒店行业高质稳健发展,东呈集团推出“3亿强市计划”《计划加盟奖励和减免高达3亿元。其中包括单店超100万奖励;管理费全额抵扣、单品补贴幅度最高可达20%;中高风险地区征用门店管理费减免;高风险地区门店管理费减免等。


