2022年8月中国文旅业发展报告
一、行业动态
1.文旅业月度总况:8月文旅市场平稳复苏,暑期游热度依旧
8月,文旅市场延续7月以来的活力。根据国家统计局数据,8月民航客运量4600万人,同比下跌24.6%,环比则上涨17.6%;8月以来,选择购买机票出行的用户数同比增加200%,机票业务成交金额更是同比增加485%。
8月,文旅市场进一步刺激国内消费。飞猪平台上,云南、贵州、宁夏等目的地成交额同比去年翻倍增长,其中云南同比增长超过230%,贵州增长超过130%,宁夏增长超过100%。携程数据显示,暑期旅游人均花费同比提升24%,暑期出游预算超过1万元的比例达到了86%的水平。
8月,暑期亲子自驾游热度持续攀升。亲子游进入暑期预订高峰期,亲子订单人均花费相比往常人均花费高出57%。其中,自驾亲子游成为市场主流,携程租车数据显示,适合家庭出行的车型在暑期搜索热度高于日常2倍。
随着防疫政策释放出流动限制减少的利好信号,上半年疫情影响积压的旅游需求在暑期得到了释放,这也倒逼旅游从业者提供更高品质的产品以满足更加多元化的市场需求。

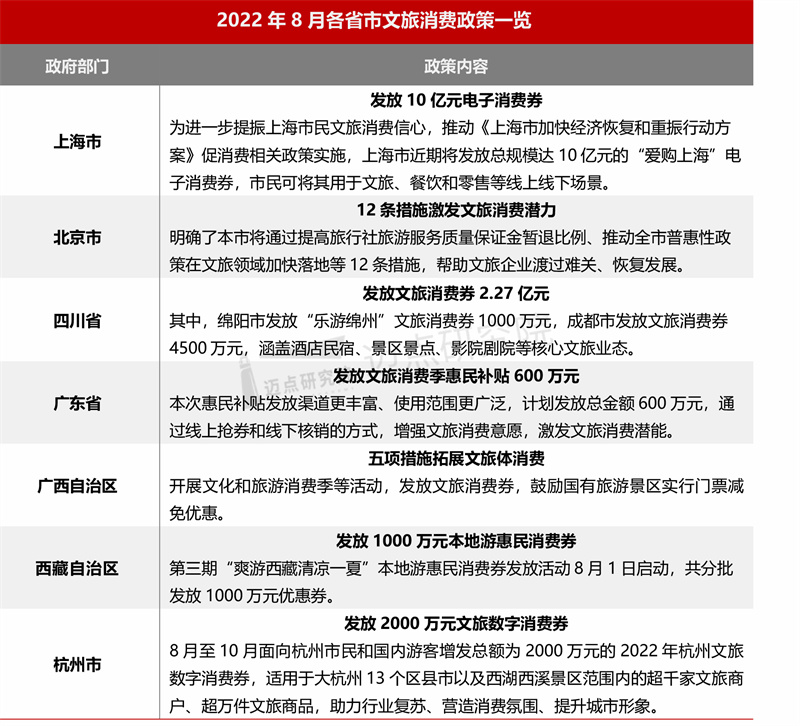
资料来源:网络资料,迈点研究院整理

资料来源:网络资料,迈点研究院整理
2.文旅项目投资发展:8月文旅投资降温,投资趋于理性
进入8月,文旅投资市场保持热度但较之7月稍有降温。8月投资宗数减少,单体项目投入资本减小。为了进一步延长文旅产业链,开发文旅新业态,抢抓新赛道布局,各地纷纷整合相关旅游资源,精准定位区位特点,为提高文旅项目的造血能力持续发力。

资料来源:网络资料,迈点研究院整理

资料来源:网络资料,迈点研究院整理
3.文旅集团融资动态:文旅项目上市股权融资频繁,或成引资发展新机遇
随着文旅集团进入战略转型的关键时期,融资问题成为影响企业成功实现跨越式发展的关键因素。8月,文旅集团股权变动、融资项目频繁。中国旅游集团收购香港佳富物业公司100%股权并购项目,成为集团立足香港发展战略的一项重要举措;新华联控股不能清偿到期债务,向法院作申请进行破产重整。
作为投资大、回报慢、培育周期长的行业,发展资金缺口巨大,相比信贷等传统债权类融资方式,通过多元的化资本运作方式在股票市场和私募股权基金市场进行股权融资更契合文旅产业的行业特点。

资料来源:网络资料,迈点研究院整理

资料来源:网络资料,迈点研究院整理
4.文旅集团财报合作:上半年文旅集团亏损严重,产业结构升级迎来战略性发展机遇
8月,文旅集团陆续发布上半年财报,大部分旅游相关企业业绩不甚乐观。同程旅游、华强方特等集团都处于亏损状态,仅有中国中免和牧高迪等头部集团略有盈余。面对如此情形,各旅游企业也有新的策略。中国中免拟全球发售1.03亿股完成引资,针对人们的消费行为升级、消费结构升级,打造线上、线下无缝综合购物体验,发力数字化建设,培育“新”增长极,夯实竞争优势。

资料来源:网络资料,迈点研究院整理
二、百强榜单及分析
8月,携程集团、中国旅游集团和复星旅文位列前三,另有豫园股份、华住集团、华侨城集团、曲江文旅、锦江国际集团、锋尚文化、西域旅游进入榜单前十。8月100强榜单中,共有38家文旅集团品牌排名环比上升,42家文旅集团品牌排名环比下降,3家文旅集团品牌排名没有发生变化。12个文旅集团品牌新晋百强榜单,分别为:海南旅投、三亚旅文集团、珠海九洲控股集团、杭州商旅集团、共振文旅集团、青岛西海岸旅游投资集团、景德镇陶文旅集团、灵山文旅集团、神仙居旅游集团、信阳华信投资集团、杭州运河集团、阳光华天集团。 
数据来源:迈点研究院
经迈点研究院监测,8月所有监测的文旅集团MBI指数的均值为33.42,整体文旅集团品牌指数环比下降1.59%,TOP100品牌指数均值为186.64,环比下降0.36%;从2022年5月开始文旅集团品牌指数出现拐点,整体呈上升趋势。8月随着疫情小范围的反复,出行受到局限,品牌指数均值稍有回落。

数据来源:迈点研究院
三、文旅集团细分榜单
1.文旅集团类型指数与细分榜单
1)文旅集团类型分布与品牌指数
8月,各类型文旅集团分布情况较上个月整体没有太大出入,地方国有文旅企业上榜数量最多,有37家;与上月相比,百强文旅集团中,省市级文旅集团、大型民营企业上榜数量略有增加。本月百强榜单MBI指数均值为186.84%,地方国有文旅企业、民营项目公司、民营投资公司未达到均值,省市级文旅集团、大型民营企业、大型央企、民营产业服务企业超过均值,其中大型央企以351.90的绝对优势占据高位。相比上月,各类型文旅集团MBI指数中,民营产业服务企业上升幅度最大,达到83.39%;其次是大型民营企业,上升幅度为14.30%;剩余集团均呈现下降态势,民营项目公司下降幅度最大,为35.22%。
相较于国有企业,民营企业的抗风险能力略有逊色。后疫情时代,文旅集团如何逆行而上成为行业发展的关键。在疫情常态化的全新市场背景下,文旅集团继续紧跟行业发展步伐,以市场需求为导向,持续自我革新,提升营销服务能力,实现市场突破。今年暑期以来,荆州方特开启长达58天的夜游模式,方特及其他夜游景区吸引周边游客多次重游,强势带动全市住宿、餐饮和交通等第三产业发展,暑期方特还推出夜间票、情侣票以及七夕“星空奇遇夜”等活动,以市场、游客为目标和定位,深挖、提升产品内容,打造城市“夜明珠”。华强方特还新设立了元宇宙应用系统研究院和数字内容开发院,致力于通过构建文旅行业元宇宙平台和原创内容数字化创新,形成线上线下多元化商业盈利模式。

数据来源:迈点研究院
2)文旅集团类型细分榜单

数据来源:迈点研究院
2.文旅集团区域指数与细分榜单
1)文旅集团区域分布与品牌指数
2022年8月百强榜单区域文旅集团分布中,全国品牌和华东品牌数量最多,分别有37和24家文旅集团进入百强榜单,保持住7月以来的领先地位。从各区域文旅集团品牌指数来看,全国性文旅集团以绝对性的优势领先,其次分别为西北、华南、华北、西南、华东、东北、华中。各区域品牌指数平均值为150.81,全国性品牌、西北品牌、华南品牌、华北品牌高于平均值,其他区域品牌均未达到平均线。与上月相比,全国、西南、西北、华南、华北、东北区域文旅集团品牌指数实现上升趋势,上升幅度最大的为华南、27.77%;华东、华中出现不同程度的下降趋势,分别为-22.68%、-22.04%。

数据来源:迈点研究院
2)文旅集团区域细分榜单

数据来源:迈点研究院
四、品牌指数分析
1.主流指数
从主流指数均值来看,8月整体文旅集团品牌主流指数均值为4.33,环比下降20.70%;TOP100文旅集团品牌主流指数均值为29.37,环比下降18.53%。8月文旅集团主流媒体关注度前十的是携程集团、豫园股份、中国旅游集团、复星旅文、中国东方演艺集团、华侨城集团、曲江文旅、中免集团、西域旅游、锋尚文化。
其中携程集团的主流指数为200.21,品牌8月在主流媒体发布和报道的相关内容包括集团发展模式、产品创新升级、发放200万元消费券等。第一,携程联合安阳政府推出“红旗渠人家”民宿品牌,致力于孵化当地乡村旅游人才,同时打造安阳林州市智慧旅游数据平台,联合政府和社会力量,通过线上线下相结合的模式,为当地从业者搭好互相交流合作的平台;第二,FITURE 沸彻魔镜打造魔镜运动房,常规客房升级为携程魔镜运动房后,平均房型点评分4.88分,改造后酒店的房型出租率平均提升25%;第三,携程度假农庄与订单来了达成战略合作,助力乡村数字化管理,推进乡村振兴战略;第四,湖南联合携程拟发放200万元消费券,惠民助企,推动文旅产业恢复发展。

数据来源:迈点研究院
2.大众指数
从大众指数均值来看,8月整体文旅集团品牌大众指数均值为8.96,环比上升11.17%;TOP100文旅集团品牌大众指数均值为61.46,环比上升12.28%。8月文旅集团大众媒体关注度前十的是携程集团、豫园股份、中国旅游集团、华住集团、复星旅文、锋尚文化、曲江文旅、锦江国际集团、西域旅游、华侨城集团。
其中曲江文旅稳定发挥,位列第七,较之7月上升3个位次,成为大众关注焦点,大众环比指数比增长率为48.44%。第一,曲江文旅控股股东引进建信投资增资5亿元,用于偿还集团有息金融负债;第二,曲江文化产业集团坚定文旅高质量发展目标,深化文旅供给侧结构性改革的铿锵步伐,《大唐追梦》《梦回大唐》《寻梦·芙蓉里》等文旅主题沉浸式演艺彰显文旅新面貌;第三, 在2022(第五届)乐居财经年度论坛暨财经之夜上,曲江文化下属公司曲江新鸥鹏集团获得2022年中国ESG责任地产企业,曲江新鸥鹏·芙蓉系获得2022年中国匠心美宅产品系品牌价值10强。

数据来源:迈点研究院
3.行业指数
从行业指数均值来看,8月整体文旅集团品牌行业指数均值为6.84,环比下降1.87%;TOP100文旅集团品牌行业指数均值为45.54,环比下降0.61%。8月文旅集团行业关注度前十的是中国旅游集团、携程集团、锦江国际集团、复星旅文、华住集团、豫园股份、华侨城集团、中免集团、曲江文旅、首旅集团。
其中,行业关注品牌聚焦于华侨城集团,行业指数环比下降37.29%,但是仍得到市场关注,行业新闻主要聚焦于财报公示、板块扩展、品牌升级等方向。第一,8月29日,华侨城A公布了2022年上半年业绩:上半年营业收入164亿元,同比下降28.76%。归属于上市公司股东的净利润是1.05亿元,同比下挫九成;第二,华侨城长沙欢乐谷大型文化旅游综合项目总投资37亿元,用地约880亩。项目分三期开发,将建设欢乐星河、欢乐谷、欢乐田园;第三,暑期华侨城集团推出优质产品服务吸引游客纷至沓来。集团依托文化旅游节,推出音乐节、玩水等主打项目,为游客带来高品质、沉浸式的体验活动。

数据来源:迈点研究院
4.运营指数
从运营指数均值来看,8月整体文旅集团品牌运营指数均值为13.28,环比下降1.48%;TOP100文旅集团品牌运营指数均值为50.48,环比下降0.45%。8月文旅集团运营指数前十的是华侨城集团、携程集团、首旅集团、田园东方、陕旅集团、中国东方演艺集团、长隆集团、横店集团、凯撒旅业、华夏文旅。
其中,横店集团的运营指数环为100.12,环比下降0.01%,位列第八。随着政策瓶颈的逐步放宽和民间资本力量逐步壮大,民营资本近年来开始大量进入旅游业。2022年二季度,同程旅行与横店影视城、酷狗音乐共同打造了水上音乐节,帮助景区实现疫后快速复苏。数据显示,水上音乐节举办期间,横店影视城的景区订单量单日环比最高增长250%。

数据来源:迈点研究院
五、榜单数据说明
“2022年8月文旅集团品牌100强榜单”数据来源于迈点品牌指数MBI,根据8月迈点品牌指数MBI的743个文旅集团数据汇总统计而成。具体说明如下:
1.文旅集团品牌指数
迈点品牌指数MBI(文旅集团品牌部分)是由迈点研究院独家发布,用以反映一段时期内品牌在互联网和移动互联网的影响力的指标数据,可为企业及行业相关人士分析集团品牌影响力提供参考。
监测对象1:国有文旅集团(大型央企、省市级文旅集团、地方国有文旅企业)
监测对象2:民营文旅企业(大型民营企业、民营投资公司、民营项目公司、民营产业服务企业)
迈点品牌指数MBI(文旅集团品牌部分)主要从主流指数、大众指数、行业指数和运营指数4个维度分析品牌在互联网和移动互联网的影响力。这是迈点研究院自主开发的“迈点品牌指数监测系统” Meadin Brand Index Monitoring System(MBIMS)提供的一项免费数据分析服务。
计算公式:MBI=a*OI+b*MI+c*II+d*WI
注:MBI,指某品牌的迈点品牌指数 MBI 数据;a、b、c、d,指系统中的加权系数;OI(Official Media Index),指主流指数;MI(Mass Media Index),指大众指数;II(Industry Media Index),指行业指数;WI(We-Media Index),指运营指数。
注意:企业或个人可参照品牌指数数据对品牌发展进行监测和预测,但迈点品牌指数 MBI不能与其品牌经营完全等同。
(1)主流指数(OI):一段时期内,全国及地方官方主流媒体报道中与品牌关键词相关的正面新闻数量,如人民日报、新华社、央视网等。
(2)大众指数(MI):一段时期内,社会化大众媒体报道中与品牌关键词相关的正面新闻数量,如腾讯、新浪、搜狐、网易等。
(3)行业指数(II):一段时期内,旅游、财经媒体报道中与品牌关键词相关的正面新闻数量,如中国旅游报、迈点网、第一财经日报等。
(4)运营指数(WI):一段时期内,品牌在互联网和移动互联网的自运营情况,如微信、微博、抖音、小红书等。
2. 统计时间:2022年 8月 1 日 – 8月 31日
3. 监测范围:国内文旅集团

